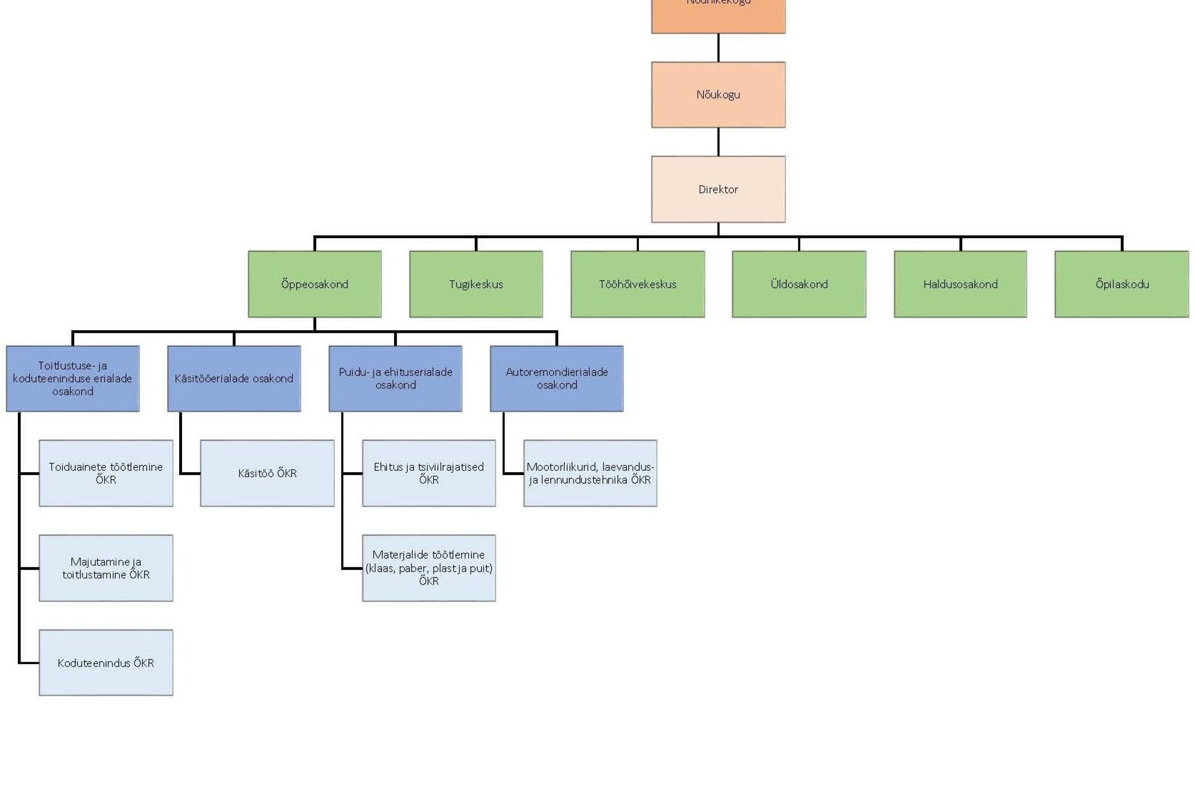
RAKO juhtimisstruktuur PDF leitav SIITlink opens on new page.
Avaldatud 24.09.2019.
Viimati muudetud 19.01.2026.
Teksti suuruse valimisel muutub see automaatselt
Reavahe valimisel muutub see automaatselt
Kontrastsuse valimisel muutub see automaatselt
RAKO juhtimisstruktuur PDF leitav SIITlink opens on new page.